< Figure 8-30 Character numerical display image>
Character/numeric display functions can be broadly classified into the following four types. Calculate display position: Create a display position parameter for use in the function. Display string: Displays the specified string on the screen. Display numerical value: Displays the specified numerical value on the screen. Display Matrix: Displays the specified matrix on the screen.
| Substitution value | Output value | |
|---|---|---|
| slPrintHex | 00001111 | 1111 |
| slDispHex | 00001111 | 00001111 |
The following sample program (Listing 8-10) actually uses the character and numerical display functions to display character strings and numerical values on the screen using a scroll screen.
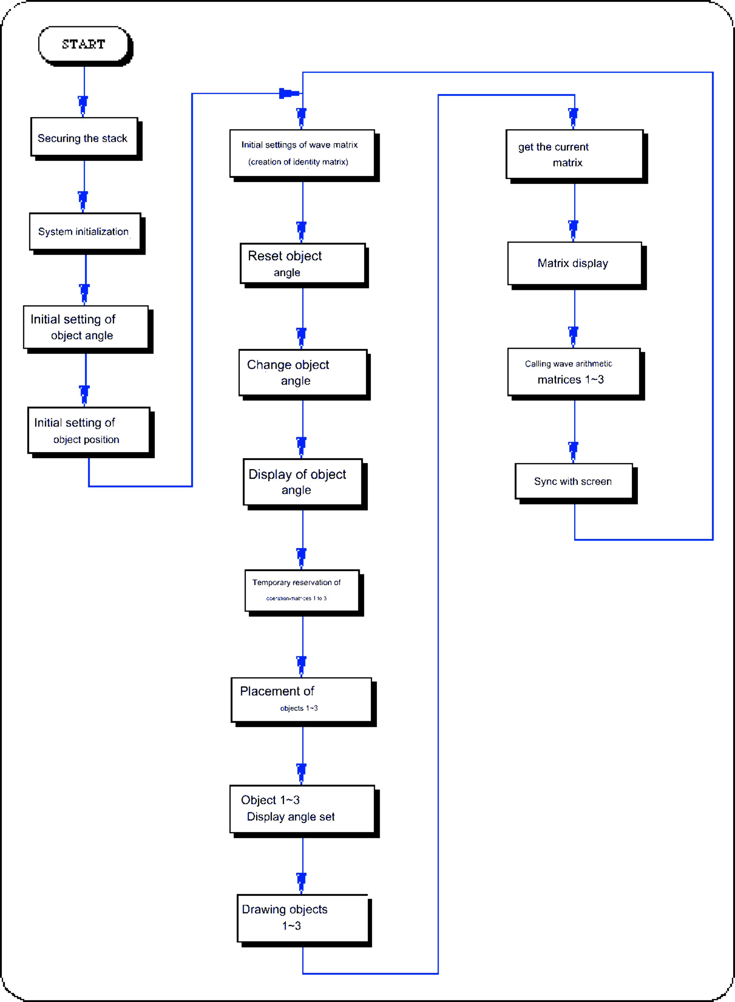
Listing 8-10 sample_8_12: Character numerical display
/*------------------------------------------------ ----------------------*/
/* Text & Value Display */
/*------------------------------------------------ ----------------------*/
#include "sgl.h"
extern PDATA PD_PLANE1 , PD_PLANE2 , PD_PLANE3;
static void set_poly(ANGLE ang[XYZ] , FIXED pos[XYZ])
{
slTranslate(pos[X] , pos[Y] , pos[Z]);
slRotX(ang[X]);
slRotY(ang[Y]);
slRotZ(ang[Z]);
}
void ss_main(void)
{
static ANGLE ang1[XYZ], ang2[XYZ], ang3[XYZ];
static FIXED pos1[XYZ], pos2[XYZ], pos3[XYZ];
static MATRIX mtptr;
static ANGLE adang = DEGtoANG(0.5);
static ANGLE tmp = DEGtoANG(0.0);
slInitSystem(TV_320x224,NULL,1);
slPrint("Sample program 8.12" , slLocate(6,2));
ang1[X] = ang1[Y] = ang1[Z] = DEGtoANG(0.0);
ang2[X] = ang2[Y] = ang2[Z] = DEGtoANG(0.0);
ang3[X] = ang3[Y] = ang3[Z] = DEGtoANG(0.0);
pos1[X] = toFIXED( 0.0);
pos1[Y] = toFIXED( 40.0);
pos1[Z] = toFIXED(170.0);
pos2[X] = toFIXED( 0.0);
pos2[Y] = toFIXED(-40.0);
pos2[Z] = toFIXED( 0.0);
pos3[X] = toFIXED( 0.0);
pos3[Y] = toFIXED(-40.0);
pos3[Z] = toFIXED( 0.0);
slPrint("POLYGON ANGLE [Hex] =", slLocate(1,4));
slPrint("POLYGON ANGLE [Dec] =", slLocate(1,6));
slPrint("POLYGON ANGLE [Hex&0] =", slLocate(1,8));
slPrint("POLYGON ANGLE [Dec&0] =", slLocate(1,10));
slPrint("POLYGON ANGLE [FIX] =", slLocate(1,12));
slPrint("DISPLAY Matrix :", slLocate(1,18));
while(-1){
slUnitMatrix(CURRENT);
ang1[Z] = tmp;
ang2[Z] = tmp;
tmp +=adang;
if(tmp< DEGtoANG(-90.0)){
adang = DEGtoANG(0.5);
} else if(tmp> DEGtoANG(90.0)){
adang = DEGtoANG(-0.5);
}
slDispHex(slAng2Hex(tmp) , slLocate(26,4));
slDispHex(slAng2Dec(tmp) , slLocate(26,6));
slPrintHex(slAng2Hex(tmp) , slLocate(26,8));
slPrintHex(slAng2Dec(tmp) , slLocate(26,10));
slPrintFX(slAng2FX(tmp) , slLocate(26,12));
slPushMatrix();
{
set_poly(ang1, pos1);
slPutPolygon(&PD_PLANE1);
slPushMatrix();
{
set_poly(ang2, pos2);
slPutPolygon(&PD_PLANE2);
slPushMatrix();
{
set_poly(ang3, pos3);
ang3[Y] += DEGtoANG(5.0);
slPutPolygon(&PD_PLANE3);
slGetMatrix(mtptr);
slPrintMatrix(mtptr , slLocate(0,20));
}
slPopMatrix();
}
slPopMatrix();
}
slPopMatrix();
slSynch();
}
}
★ SGL User's Manual ★ PROGRAMMER'S TUTORIAL