Return to previous page | Return to menu | Go to next page


Definition of hierarchical structure by Sega Saturn

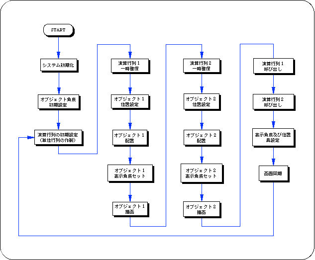
Next, referring to the sample program, the method for realizing the hierarchical structure in Sega Saturn will be explained.

List 5-1 sample_5_2: Hierarchical matrix definition

Flow 5-1 sample_5_2: Hierarchy matrix definition flowchart


Return to previous page | Return to menu | Go to next page